Please enable JavaScript to view this site.

thankQ Help

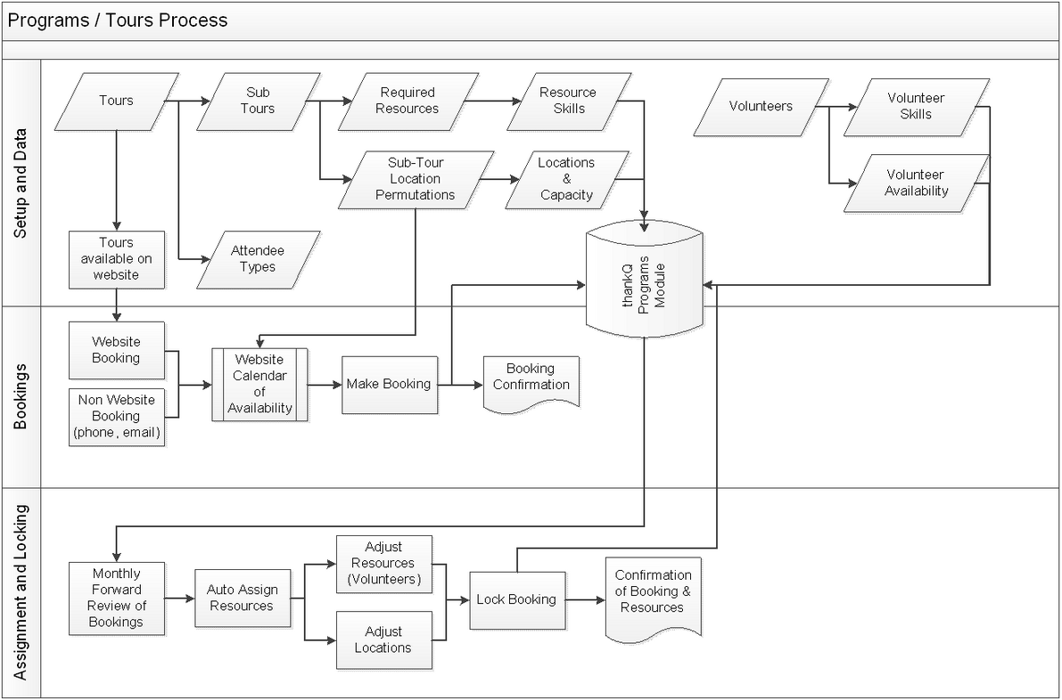
Setup of Constraints / Rules / Base Settings

Setup of Key Items Relating to Programs / Tours

Publish Programs / Tours to the website

Take Bookings via web, phone or mail

Lock In Bookings

Assign Resources

Tours1_img2